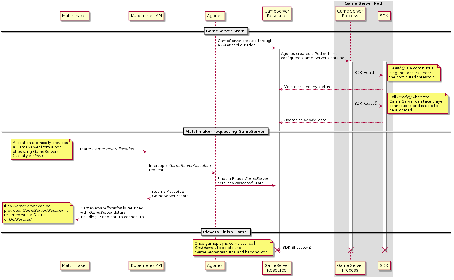
Matchmaker requests a GameServer from a Fleet
This is the preferred workflow for a GameServer, in which an external matchmaker requests an allocation from one or more
Fleets using a GameServerAllocation.
Sample GameServerAllocation
Since Agones will automatically add the label agones.dev/fleet to a GameServer of a given Fleet, we can use that
label selector to target a specific Fleet by name. In this instance, we are targeting the Fleet xonotic.
apiVersion: "allocation.agones.dev/v1"
kind: GameServerAllocation
spec:
selectors:
- matchLabels:
agones.dev/fleet: xonotic
Next Steps:
- Read the various specification references.
- Review the GameServer spec.
- Review the Fleet spec.
- Review the GameServerAllocation spec.
- Review the specifics of Health Checking.
- See all the commands the Client SDK provides - we only show a few here!
- Check out the Allocator Service as a richer alternative to
GameServerAllocation. - If you aren’t familiar with the term Pod, this should provide a reference.
Feedback
Was this page helpful?
Glad to hear it! Please tell us how we can improve.
Sorry to hear that. Please tell us how we can improve.
Last modified April 8, 2026: Merge branch 'main' into flake/TestGameServerPodCompletedAfterCleanExit (17880df)